Module 8 sorties LED haute puissance [WiFi]

Électronique de nos machines
Avatar de l’utilisateur
f15mig27
Modérateur
Messages : 2090
Inscription : dim. sept. 27, 2009 10:03 pm
Localisation : Saint Dizier

Module 8 sorties LED haute puissance [WiFi]

Message par f15mig27 »

Bonjour à tous,
Je vous présente un nouveau projet électronique 100% maison: un module de Led pour nos machines.
(Certains ont déjà vu ce projet sur un groupe Facebook.)
Il s'agit de ce projet dont voici l'état actuel de réalisation:
294059415_10228880256694176_7668128934453123105_n.jpg

Je cherchais un moyen de me faire un module type "Unilight", pour moins cher, plus performant et surtout configurable à l'infini (le modéliste est éxigeant) ... tout cela le plus simplement possible, sans PC avec un simple smartphone ou tablet ou truc qui se connecte à un réseau WiFi (radio sous android type FrSky ou Spektrum pour les geeks).
Ce cahier des charges posé, plus qu'à s'y coller :P
Maîtrisant depuis quelques années maintenant la programmation Arduino, j'opte pour un processeur ESP32 dont les capacités sont parfaites pour ce projet.

La Notice pour vous donnez une idée:
RC Lights module V1.2.pdf
(1.26 Mio) Téléchargé 371 fois
Ce projet revêt 3 aspects:
  1. La conception du schéma électronique ;
  2. L'architecture des pistes pour le plus faible encombrement possible ;
  3. Le code composé de 2 parties:
    1. le codage des fonctions et du comportement des Led ;
    2. le codage des pages Web Html, java et CSS que le module enverra à votre smartphone.


1. La conception du schéma électronique ;
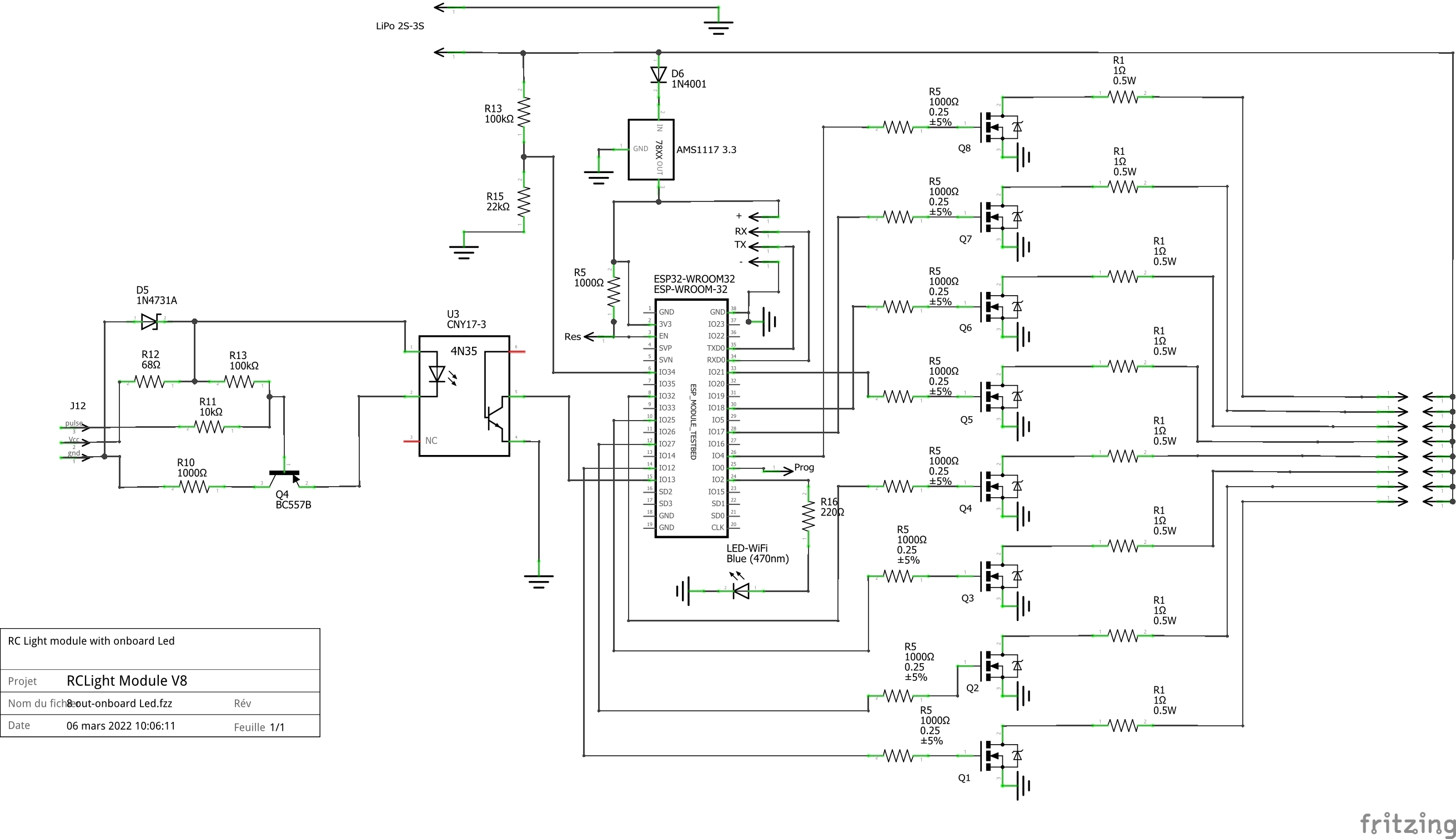
Je ne vais pas détailler ici toutes les réflexions et calculs réalisés pour aboutir au produit actuel.
Je suis parti d'un circuit basé sur un PIC12 avec petits MOSFET et qu'un copain (Alain Soubeyran) avait réalisé pour mon petit Rafale il y a 15 ans.
Affiné autour de l'architecture ESP32, il permet:
  • la commande de chaque MOSFET (interrupteurs électroniques) en mode pulse (PWM) pour régler la puissance de sortie à loisir ;
  • le pilotage d'une LED témoin d l'état du serveur WiFi pour être sûr d'être éteint pendant le vol (on ne sait jamais avec le 2.4GHz...) ;
  • la lecture de la consigne du récepteur via optocouplage pour éviter tout pb sur le récepteur ;
  • l'émission (à puissance réglable = minimum) d'un serveur WiFi pour la configuration du module via navigateur Web ;
  • la lecture de la tension batterie pour adapter la puissance des LED en temps réel et protéger le LiPo d'une décharge profonde ;
  • la platine contient 5 pin pour reprogrammer le processeur avec des versions logicielles futures (on pense à l'utilisateur) ;
Au bilan, les MOSFET passent 60 ampères (un peu surdimensionnés ! :lol: ) et les résistances de protection passent 0.5W (soit un courant continu de 1A ce qui n'arrive jamais, même avec les LED UNILIGHT fonctionnant en 6~7 V et 350mA))
Cela donne aujourd'hui ce schéma:
8 output-3W_schéma.jpg

2. L'architecture des pistes pour le plus faible encombrement possible ;
Ce point m'a demandé aussi pas mal de temps car je connaissait rien à cet exercice de dessin. La contrainte était de garder un circuit aussi petit que possible. Il fallait donc opter pour un circuit imprimé double face. Une fois la première série "proto" dessinée sur Fritzing, on envoit sur JLCPCB qui grave celà à la perfection, dans un temps record et pour pas cher (plus besoin de faire du perchlo pour les connaisseurs).
Au bilan, le circuit imprimé ressemble aujourd'hui à ceci:
TOP.jpg
BOTTOM.jpg
20220723_172143.jpg

3. Le codage
Il s'agit bien entendu de la partie la plus longue et fastidieuse (pour un non pro...) qui aboutit actuellement à 2400 lignes de code en C++ (Arduino) et qui contient tout ce qui permet au processeur de fonctionner comme je l'ai décidé. Ceci est complètement adaptable selon le retour des utilisateurs ou des volontés propres des modélistes.


Le résultat en images :
Module Recto.jpg
Module Verso.jpg
Module Connecteurs.jpg
20220717_191206.jpg
294072055_10228880257934207_1161811981118943102_n.jpg
Screenshot_20220606-084449_Samsung Internet.jpg
Screenshot_20220606-084500_Samsung Internet.jpg
Screenshot_20220606-084508_Samsung Internet.jpg
Screenshot_20220606-084520_Samsung Internet.jpg
Quiconque prétend s'ériger en juge de la vérité et du savoir s'expose à périr sous les éclats de rire des dieux car nous ignorons comment sont réellement les choses et que nous n'en connaissons que la représentation que nous en faisons.
Albert Einstein
Avatar de l’utilisateur
f15mig27
Modérateur
Messages : 2090
Inscription : dim. sept. 27, 2009 10:03 pm
Localisation : Saint Dizier

Re: Module 8 sorties LED haute puissance [WiFi]

Message par f15mig27 »

Quelques vidéos qui datent un peu:

Démo 1


Présentation David


.
Quiconque prétend s'ériger en juge de la vérité et du savoir s'expose à périr sous les éclats de rire des dieux car nous ignorons comment sont réellement les choses et que nous n'en connaissons que la représentation que nous en faisons.
Albert Einstein
Avatar de l’utilisateur
f15mig27
Modérateur
Messages : 2090
Inscription : dim. sept. 27, 2009 10:03 pm
Localisation : Saint Dizier

Re: Module 8 sorties LED haute puissance [WiFi]

Message par f15mig27 »

Quiconque prétend s'ériger en juge de la vérité et du savoir s'expose à périr sous les éclats de rire des dieux car nous ignorons comment sont réellement les choses et que nous n'en connaissons que la représentation que nous en faisons.
Albert Einstein
jet7
Born to Burn Jet A
Messages : 437
Inscription : jeu. mai 31, 2018 2:03 pm

Re: Module 8 sorties LED haute puissance [WiFi]

Message par jet7 »

Magnifique projet, merci Gaëtan pour la démo :P
Avatar de l’utilisateur
f15mig27
Modérateur
Messages : 2090
Inscription : dim. sept. 27, 2009 10:03 pm
Localisation : Saint Dizier

Re: Module 8 sorties LED haute puissance [WiFi]

Message par f15mig27 »

Un retour de Franky que je partage car je trouve que ça rend pas mal.
WhatsApp Image 2022-09-09 at 19.11.42.jpeg

En vidéos:
https://youtu.be/0ZehZEe6nOk

https://youtu.be/6eairykf_sQ


Cordialement.

Gaetan
Quiconque prétend s'ériger en juge de la vérité et du savoir s'expose à périr sous les éclats de rire des dieux car nous ignorons comment sont réellement les choses et que nous n'en connaissons que la représentation que nous en faisons.
Albert Einstein
rider-60
"The" Pilote
Messages : 154
Inscription : mer. juil. 01, 2009 12:30 pm

Re: Module 8 sorties LED haute puissance [WiFi]

Message par rider-60 »

Belle réalisation, ça à l’air top!
Avatar de l’utilisateur
f15mig27
Modérateur
Messages : 2090
Inscription : dim. sept. 27, 2009 10:03 pm
Localisation : Saint Dizier

Re: Module 8 sorties LED haute puissance [WiFi]

Message par f15mig27 »

Salut Florent.
Merci.
Oui ça l'est :
https://youtu.be/tTwHsQaH4Rs

Si certains se tâtent : 49€ pièce avec 8 sorties.
Comme les produits Chn mais French made avec une configuration infinie et aisée.
J'arrête là, on va prendre pour un vendeur professionnel 🤣
Quiconque prétend s'ériger en juge de la vérité et du savoir s'expose à périr sous les éclats de rire des dieux car nous ignorons comment sont réellement les choses et que nous n'en connaissons que la représentation que nous en faisons.
Albert Einstein
Avatar de l’utilisateur
T22 Warrior
Born to Burn Jet A
Messages : 308
Inscription : jeu. avr. 23, 2009 2:37 pm
Localisation : Champs Sur Marne

Re: Module 8 sorties LED haute puissance [WiFi]

Message par T22 Warrior »

Bonjour à tous,

Premiers tests en extérieur du rendu des leds sur mon Viper :)
https://youtu.be/uwSDyiAOmpc
topgun
Post combustionneur
Messages : 75
Inscription : ven. juin 03, 2022 12:13 pm

Re: Module 8 sorties LED haute puissance [WiFi]

Message par topgun »

Bonjour, ou troiver vous les led type PNP de jetlegend comme cela ???
Avatar de l’utilisateur
f15mig27
Modérateur
Messages : 2090
Inscription : dim. sept. 27, 2009 10:03 pm
Localisation : Saint Dizier

Re: Module 8 sorties LED haute puissance [WiFi]

Message par f15mig27 »

topgun a écrit : mar. févr. 21, 2023 6:08 pm Bonjour, ou troiver vous les led type PNP de jetlegend comme cela ???
Bonjour,
Quelques exemples:
https://amzn.eu/d/2XddABG
https://amzn.eu/d/iSnS7yY
Quiconque prétend s'ériger en juge de la vérité et du savoir s'expose à périr sous les éclats de rire des dieux car nous ignorons comment sont réellement les choses et que nous n'en connaissons que la représentation que nous en faisons.
Albert Einstein
Répondre

Revenir à « Electronique »